歡迎訪問(wèn)鶴壁市淇濱區福源小學!

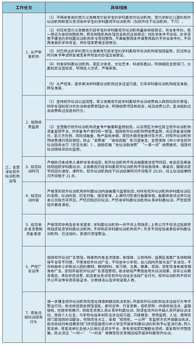
衡陽市減輕義務教育階段學生作(zuò)業負擔和校外培訓負擔任務清單

發布日(rì)期:2021-11-04 09:14:00 浏覽次數:267

   1.jpg

    2.jpg

4.jpg